Menu
Português
|
English
INSTITUCIONAL
História
O Porto e a cidade
Estrutura Administrativa »
Diretoria
Assembleia Geral
CONSAD - CONSELHO DE ADMINISTRAÇÃO
Confis - Conselho Fiscal
Comitê de Elegibilidade
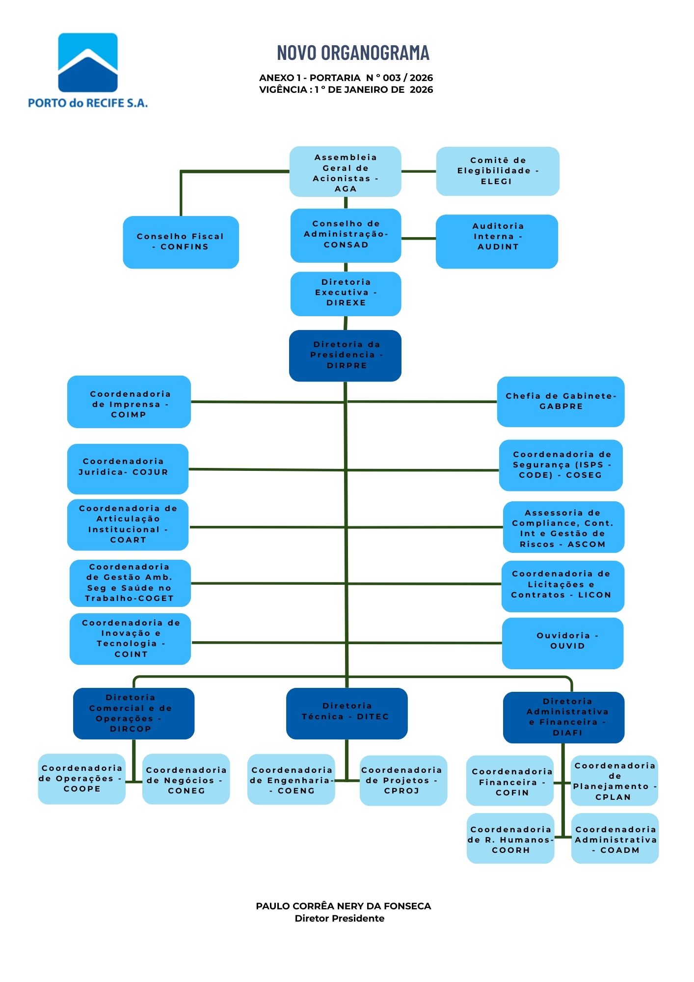
Organograma
CAP - Conselho de Autoridade Portuária
ÁREA DO PORTO ORGANIZADO
PDZ
Processo Administrativo
Portarias
Plano Mestre
INFRAESTRUTURA
Infraestrutura Aquaviária
Cais, Pátios, Armazéns e Silos
Área de fundeio
Áreas alfandegadas
Condições de navegação
Equipamentos
Dragagem
Visitação
MEIO AMBIENTE
Núcleo Ambiental
Licenciamento Ambiental
PLANOS, PROGRAMAS E RELATÓRIOS
Monitoramento e Controle Ambiental
Normas e Procedimentos Ambientais Internos
Auditoria Ambiental
Dragagem
Prestadores de Serviços Cadastrados
Características Ambientais da Área de Interferência do Porto
Dados Oceanográficos/ Hidrológicos e Meteorológios/ Climatalógicos
Cadastro de Prestadores de Serviços
Segurança e Saúde do Trabalhador Portuário
Movimentação e Procedimentos de Segurança com Produtos Perigosos
Legislação Ambiental de Referência
NEGÓCIOS
CONTRATOS VIGENTES
COMUNICAÇÃO
Cadastramento de profissionais
Notícias
Releases
Clipping
Newsletter
Redes Sociais
Galeria Multimídia
Dicionário básico portuário
OPERAÇÕES
LEGISLAÇÕES
MEP
Movimentação de Navio de Passageiros
RSP - REQUISIÇÃO DE SERVIÇOS PORTUÁRIOS
PORTO SEM PAPEL -
FORMULÁRIO PARA SOLICITAÇÕES
Rastreador de Navio
Rotas de Contêineres
Tarifas Portuárias
Regulamento de Exploração
Normas para pré-qualificação de
operador portuário
Terminal Marítimo
ESTATÍSTICAS
Sumário Comparativo Operacional
Frequência de Navios
Movimento de Cargas
Principais Produtos
Gráficos
Movimentação de navio de Passageiros
Frequência de Navios (2016-2025)
Movimento de Cargas (2016-2025)
Gráficos (2016-2025)
Transparência
Portal da Transparência - PE
Portal da LAI - Porto do Recife
Transparência Ativa - Porto do Recife
Governança Corporativa »
Governança Corporativa
Comitê de Elegibilidade
Carta de Serviços
TERMINAL
Ouvidoria
Editais e Licitações
Institucional
> Organograma
Ver ampliado - Clique aqui