Menu

facebook twitter Instagram Youtube Linkedin

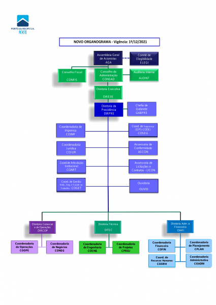
Quem é Quem


Acesse os principais cargos e contatos


Main Positions and Contacts


Handling

In time

09moored vessels

Tons in Operation

1.218this year

Tide Table

Clique aqui

Institutional video